首页
走进农发
集团简介
集团领导
领导关怀
企业荣誉
组织架构
企业文化
新闻中心
集团动态
行业新闻
经营发展
定有良材
粮食产业
水产产业
黑猪产业
深加工产业
党群建设
党的建设
群团工作
支部工作
理论学习
政策法规
国家政策
地方政策
通知公告
合作洽谈
产业合作
联系我们
首页
走进农发
集团简介
集团领导
领导关怀
企业荣誉
组织架构
企业文化
新闻中心
集团动态
通知公告
行业新闻
产业发展
定有良材
粮食产业
水产产业
黑猪产业
深加工产业
党群建设
党的建设
群团工作
支部工作
理论学习
政策法规
国家政策
地方政策
合作洽谈
产业合作
联系我们
通知公告
首页
>
通知公告
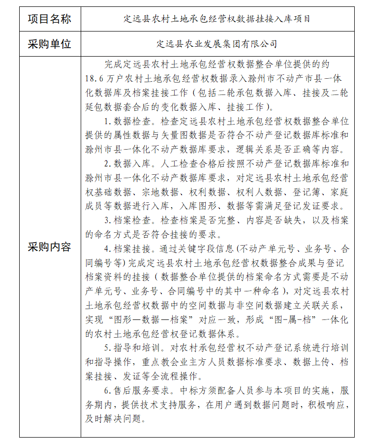
定远县农村土地承包经营权数据挂接入库项目询价公告
发布时间:2025-11-25 16:01:00
浏览人数:105
7e85467ed380e7560f3ffeac06f87c40.pdf
上一篇:
定远县种公猪站养殖设备采购询价公告
下一篇:
定远县种畜场种猪保险询价公告